
15日配资正规炒股配资门户,中国国际航空、南方航空、东方航空、海南航空、四川航空五家航司相继发布通知,对于出行日期在12月31日之前,涉及日本相关航线且符合相关条件的客票,可予以免费退改处理。
国航关于涉及日本航线客票特殊处置方案的通知

国航在通知中明确,对于在今年11月15日12时(含)前购买或换开产生新票号的国航999开头的客票(包括里程奖励客票);客票未使用行程涉及旅行日期为2025年11月15日(含)至2025年12月31日(含)之间东京、大阪、名古屋、福冈、仙台、广岛、札幌、冲绳进出港的国航实际承运航班和挂CA航班号的代码共享航班;在2025年11月15日0时(含)以后申请客票变更或退票(以取消客票订座时间为准)。在客票有效期内,首次变更免收变更手续费,但需收取子舱位差价及淡旺季差价,再次变更需依据客票使用条件办理。在客票有效期内,可以办理未使用航段退票,免收退票手续费。
南航关于日本航线客票特殊处理的通知

南航在通知中明确,对于在今年11月15日12:00(含)前购买或换开的南航784开头的客票,且客票未使用行程涉及旅行日期在2025年11月15日(含)至2025年12月31日(含)之间的日本进、出港(含经停)南航实际承运航班或使用CZ航班号的代码共享航班,航班起飞前取消已定妥座位的旅客,在客票有效期内申请退票,免收退票费。首次变更至相同航程的南航实际承运航班,免收变更费,如发生票价价差按规定收取。
东航关于日本相关航线客票特殊处理的通告

东航在通知中明确,对于在今年11月15日12:00(含)前购买或换开的东航781客票填开的国际、地区或国内航班。客票中至少含有一段未使用的涉及日本(包括但不限于东京、大阪、广岛、札幌、小松、鹿儿岛、长崎、新泻、冈山、福冈、静冈、名古屋、松山、冲绳、富山、熊本)进港、出港或经停航班(包括东航、上航或其他航空公司航班),航班起飞日期在2025年11月15日至2025年12月31日期间,同一客票内的其他未使用航段日期不限。办理变更至原航班前后3天(含)以内的航班,可免费变更一次。再次变更或变更超出原航班前后3天(含)内的航班,需依据客票使用条件办理。在客票有效期内,可至原购票渠道办理未使用航段非自愿退票,免收退票手续费。
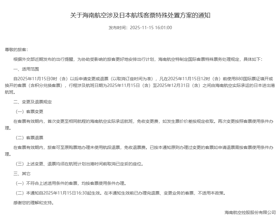
海航关于涉及日本航线客票特殊处置方案的通知

通知中明确,特殊处置方案适用范围如下:自2025年11月15日0时(含)以后申请变更或退票(以取消订座时间为准),凡在2025年11月15日12时(含)前使用880国际票证填开或换开的客票(含积分兑换客票),行程涉及航班日期为2025年11月15日(含)至2025年12月31日(含)之间由海南航空实际承运的日本进出港航班。
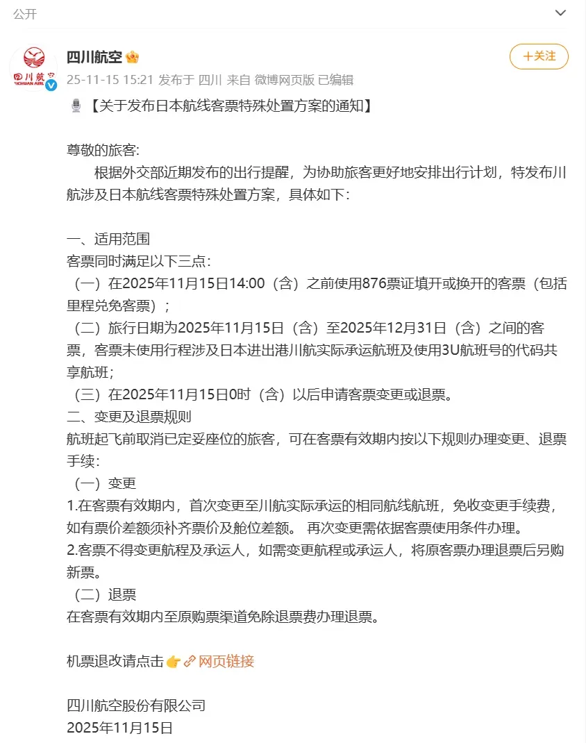
川航关于日本航线客票特殊处置方案的通知


川航在通知中明确,适用特殊处置方案的客票需同时满足以下三点:
1.在2025年11月15日14:00(含)之前使用876票证填开或换开的客票(包括里程兑免客票);
2.旅行日期为2025年11月15日(含)至2025年12月31日(含)之间的客票,客票未使用行程涉及日本进出港川航实际承运航班及使用3U航班号的代码共享航班;
3.在2025年11月15日0时(含)以后申请客票变更或退票。可在在客票有效期内至原购票渠道免除退票费办理退票

今年以来,日本社会治安不靖,针对中国公民违法犯罪案件多发,发生多起在日中国公民遇袭事件,部分案件迄未侦破,中国公民在日本安全环境持续恶化。近日,日本领导人公然发表涉台露骨挑衅言论,严重恶化中日人员交流氛围,给在日中国公民人身和生命安全带来重大风险。
外交部和中国驻日本使领馆郑重提醒中国公民近期避免前往日本,已在日中国公民密切关注当地治安形势,提高安全防范意识,加强自我保护。如遇紧急情况,请及时报警并联系驻日使领馆寻求协助。
相关报道:
外交部紧急提醒:中国公民近期避免前往日本!配资正规炒股配资门户
嘉喜网提示:文章来自网络,不代表本站观点。